Hi, This is Kaz Pankey’s official fan website online. As you know, he is the son of Tara Wallace (Love & Hip Hop: New York) and Peter Gunz (a rapper, songwriter, and music producer). You should know a lot more about me than just being part of a TV family. This is the fan website/blog, KazPankey.com. He has grown up around music, television, and the spotlight, and now I’m a student and working on building my own path and story.
Kaz Pankey’s Life Story
He was born on January 6, 2012. Lots of family members and other family friends were happy to see me in his father’s hands. As the middle child of the Tara family, he got lots of fame, love, and attention from my elders. Everyone was very happy to see me. Kaz’ family calls him “Milk,” a nickname that’s been with him since he was little and shows the fun, playful side of his personality.

From a young age, he was greatly influenced by the media and news. It has definitely influenced me. He had small appearances on Love & Hip Hop: New York, where people got a glimpse into his family life. But outside of that, he is just a regular kid focusing on school, enjoying his hobbies, and figuring out the music ways. He has enjoyed spending a lot of time with his father. Father is such a good friend. They play with each other and listen to music in the car.
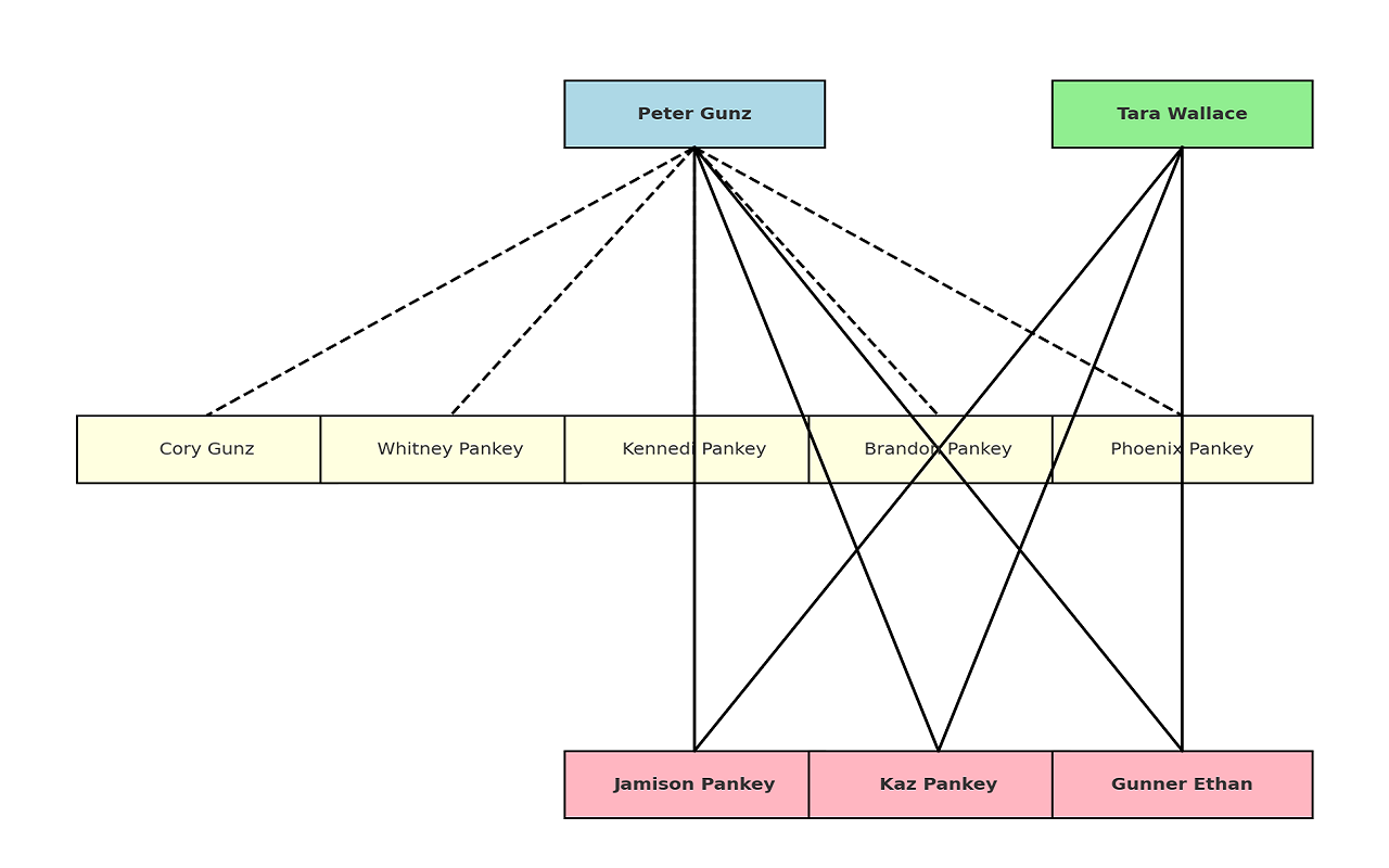
My Family Tree

Family means everything to him. He is really close to his mom, dad, and other siblings/family members. His older brother, Jamison, and my younger brother, Gunner Ethan, are always part of his daily life and adventures. They always play together, live together, and eat together. On his dad’s side, he also has several half-siblings, which makes her family even larger and full of different personalities.
Looking Ahead
He is excited to see where life takes him. This is the time he should go on the path his dad did. Maybe into music, entertainment, or something completely different. It is currently not clear. This is Kaz Pankey’s fan website, where fans share updates, concepts, projects, and little pieces of my journey along the way.
Thanks for visiting this page. Fans appreciate you being here.
